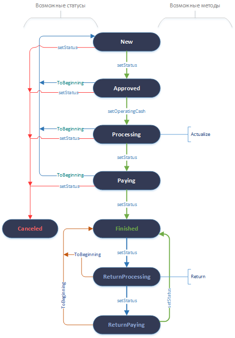
Статусы документов розничных заказов:
Логика работы со статусами:
| Статус | Возможные статусы | Доступные методы |
|---|---|---|
New |
Approved, Canceled |
Любые методы |
Approved |
Canceled, Processing, Paying |
DocOrderDelivery/SetOperatingCash (метод устанавливает статус Processing); DocOrderDelivery/ToBeginning (вернется в статус New) |
Processing |
New, Canceled, Paying |
DocOrderDelivery/Actualize; DocOrderDelivery/ToBeginning (вернется в статус New) |
Paying |
New, Canceled, Finished |
DocOrderDelivery/ToBeginning (вернется в статус New) |
Finished |
ReturnProcessing |
Нет |
Canceled |
Нет | Нет |
ReturnProcessing |
ReturnPaying, Finished |
DocOrderDelivery/ToBeginning (вернется в статус New); DocOrderDelivery/Return |
ReturnPaying |
Finished |
DocOrderDelivery/ToBeginning (вернется в Finished) |

[POST] …/v1/DocOrderDelivery/SetStatus
Установка статуса документу розничного заказа.
Входные параметры
| Название | Тип данных | Обязательность | Описание |
|---|---|---|---|
| id | Int64 | Обязательный | ID документа розничного заказа |
| status | Enum | Обязательный | Статус документа розничного заказа: <New | 1> - Новый, <Approved | 2> - Утверждён, <Processing | 3> - В обработке, <Paying | 4> - Оплата(продажа), <Finished | 5> - Завершён, <Canceled | 6> - Отменён, <ReturnPaying | 7> - Оплата(возврат), <ReturnProcessing | 8> - В процессе (возврат) |
Пример запроса
{
"id": 1,
"status": "Finished",
}
Выходные параметры
| Название | Тип данных | Описание |
|---|---|---|
| row_affected | Int64 | Количество измененных строк |
Пример ответа
{
"ok": true,
"result": {
"row_affected": 1
}
}